Absolutely! I can help revamp this README to make it more visually appealing, professional, and GitHub-ready, while keeping it informative and easy to read. Here’s a polished version of your Explore Together README:
Explore Together is a cross-platform mobile app that transforms solo travel into a social, safe, and connected experience. Match travelers, plan trips together, and explore destinations with ease — making solo journeys more enjoyable.
| ✨ Features | 🖼 Screenshots |
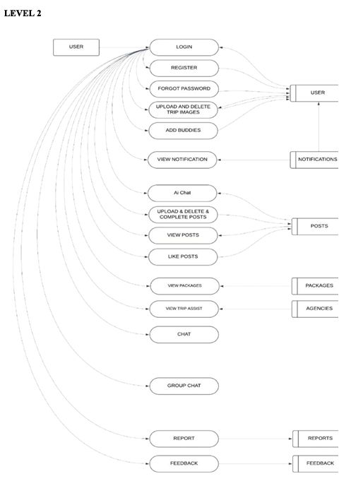
| 🧱 Tech Stack | 🧠 System Design |
| 🛠️ Getting Started | 📞 Contact |
| 🙏 Acknowledgments | 🌐 Live Demo |
| Login Page | Home Page | Admin Analytics |
|---|---|---|
![]() |
![]() |
![]() |
| AI Chat | User Profile | Database View |
|---|---|---|
![]() |
![]() |
![]() |
| Category | Highlights |
|---|---|
| 🧑🤝🧑 Travel Matchmaking | Match users based on destination, date, and interests |
| 🗺️ Interactive Map | Filter trips by location, budget, and duration |
| 💬 Real-Time Chat | Individual & group chat for seamless coordination |
| 🤖 AI Assistant | Ask travel questions, get recommendations (via Gemini AI) |
| 📸 Trip Sharing | Post travel photos, itineraries, and moments |
| 🛠️ Admin Tools | Manage users, content, and feedback |
| 📈 Analytics Dashboard | Monitor user growth, trips, and engagement |
| Layer | Tools Used |
|---|---|
| Frontend | Flutter |
| Backend | Firebase (Auth, Firestore, Storage) |
| AI Integration | Gemini AI |
| Media Storage | Cloudinary |
| Notifications | OneSignal |
| Architecture | Modular with NoSQL schema design |
- 📂 Modular Architecture for maintainability
- 🔒 Secure Firebase Auth
- 🔄 Real-time Sync with Firestore
- 📊 Admin Analytics Dashboard with graphs and filters
git clone https://github.com/yourusername/explore-together.git
cd explore-togetherflutter pub getflutter run⚙️ Ensure Firebase and Cloudinary configurations are properly set in your environment.
🔐 Admin Credentials (For Testing) – add here if needed.
| 🌐 Website | 🐙 GitHub | ||
|---|---|---|---|
| Explore Together | contact.uthakkan@gmail.com | @YourTwitter | YourGitHub |
- 🐦 Flutter – Cross-platform mobile framework
- 🔥 Firebase – Backend services (Auth, Firestore, Storage)
- 🤖 Gemini AI – AI travel assistant
- 🖼 Cloudinary – Media storage & optimization





