Skip to content

Val9000/EventifyAPI

Repository files navigation

Picture

Description

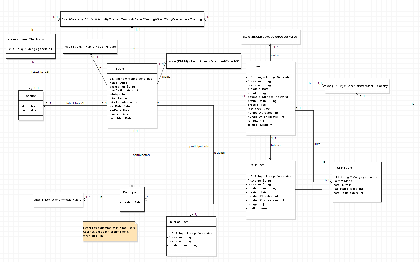
This app will manage user created eventActivities. They can be added, edited and viewed on the integrated map or other parts of our app. Users can participate in, rate and like eventActivities. The user that created an event will be rewarded with the eventActivities ratings. Administrators can deactivate all user accounts and delete all eventActivities. The user can only deactivate his own account and delete his own eventActivities. Events will not really be deleted. Their state will change from "confirmed" to "called off". Users can follow other users. A payment service for eventActivities may be implemented later.

Developers

  • Berisa (Val9000)

  • Blaschke (vanessa000)

  • Judth (xjudthxx)

  • Winkler (Chris6077)

SYP Stuff

Webservice Heroku

Our services are Java based and will be deployed on herokuapp.

Tags

  • Embedded Server
  • Jetty [9.2.11.v20150529]
  • Spring [3.2.4.RELEASE]
  • Jackson [2.2.2]
  • Swagger [1.3.0]
  • Glassfish [4.1]
  • Postman [5.5.2]
  • Heroku
  • BSON [3.7.0-rc0]
  • GSON [2.8.2]
  • JSON [20180130]
  • JBCrypt [0.4]
  • MongoDB Java Driver Core [3.7.0-rc0]

App

Our app is Java based and programmed in Android Studio.

Tags

  • Graddle [Multiple versions]
  • Android Studio [Multiple versions]
  • GSON [2.5]
  • Google Play Services [11.4.0]

About

No description, website, or topics provided.

Resources

Stars

Watchers

Forks

Releases

No releases published

Packages

No packages published